135 9273 9669
各有关单位:
按照《东莞松山湖科技企业培育实施办法》(附件1,以下简称“《实施办法》”)的相关规定,现组织《实施办法》2023年度第二批次项目申报工作,具体如下:
一、申报对象
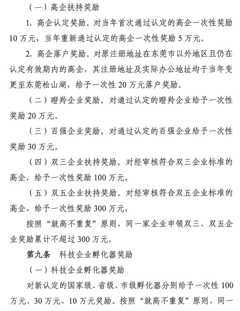
本批次申报对象主要包括:第八条(二)(三)(四)(五)和第九条,即瞪羚企业奖励、百强企业奖励、双三企业扶持奖励、双五企业扶持奖励、科技企业孵化器奖励、优秀科技企业孵化器评选奖励。本政策第八条(一)、第十条、第十一条支持措施已于2023年度第一批次组织申报;第十二条支持措施2023年度暂不组织申报。
二、申报时间
即日起至2023年8月4日前申报纳入本批次审核范围;逾期视同放弃本年度申报。
三、审核时间
2023年8月集中审批审核(统一纳入2024年财政预算计划拨付资助资金)。
四、申报内容与要求
(一)瞪羚企业奖励
(二)百强企业奖励
(三)双三企业扶持奖励
(四)双五企业扶持奖励
(五)科技企业孵化器奖励
(六)优秀科技企业孵化器评选奖励
具体要求详见《<东莞松山湖科技企业培育实施办法>2023年度第二批次申报指南》(附件2)。
特此通知。












