135 9273 9669
各县(区)工业和信息化主管部门、生态环境主管部门,有关企业:
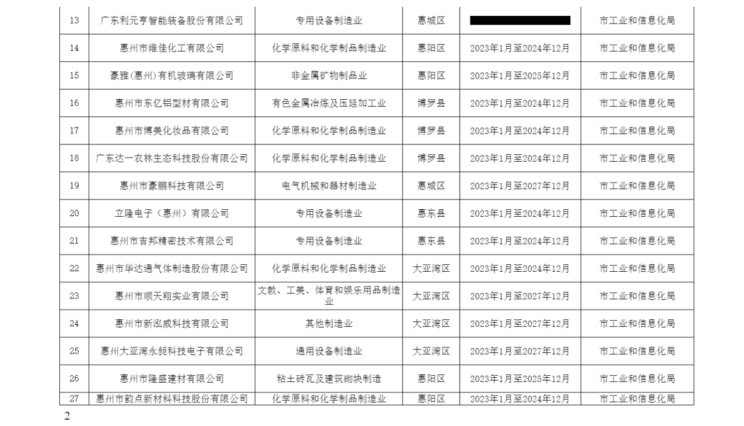
根据《广东省经济和信息化委 广东省环境保护厅关于印发清洁生产审核及验收工作流程的通知》(粤经信规字〔2017〕3号)要求,市工业和信息化局、市生态环境局分别组织专家组对有关企业清洁生产审核进行了现场评估验收。惠阳区洪发胶袋彩印有限公司等39家企业通过现场评估验收,现将企业名单予以公布(详见附件)。
请各县(区)工信、生态环境主管部门加强对以上企业的监督管理,督促企业持续开展好清洁生产,推动本地区清洁生产工作不断发展。
附件:惠州市2022年上半年通过清洁生产评估验收的企业名单












