135 9273 9669
关于2023年广东省先进制造业发展专项资金(企业技术改造)项目(省市联动)入库计划的公示
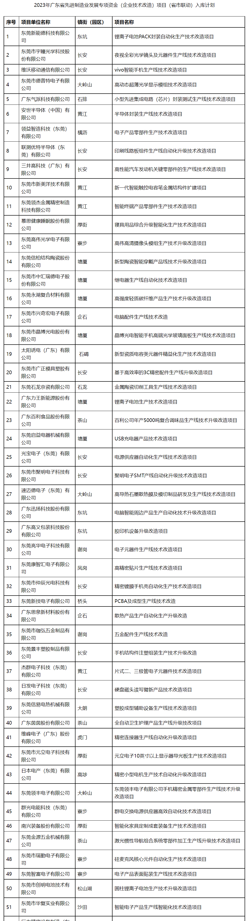
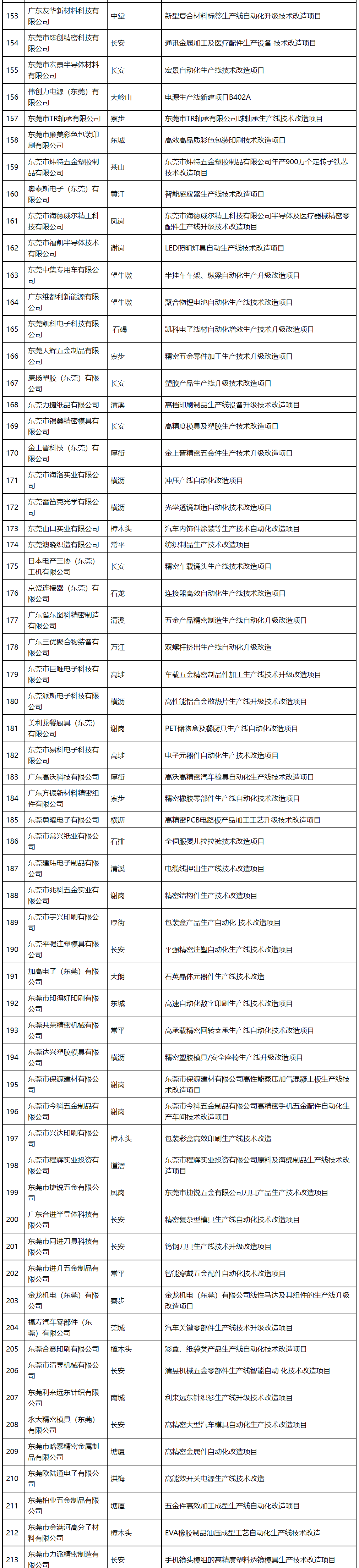
根据《广东省工业和信息化厅关于组织2023年广东省先进制造业发展专项资金(企业技术改造)项目入选项目库的通知》(粤工信技改函〔2022〕5号)以及《东莞市人民政府关于应对新冠肺炎疫情进一步促进市场主体和困难行业纾困发展的若干措施》(东府〔2022〕25号),我局组织开展2023年省先进制造业发展专项资金企业技术改造项目及市技术改造资金项目入库申报工作。现将拟入库计划予以公示。
公示期间,如有异议,请以书面方式向市工业和信息化局技术创新与投资科反映。以个人名义反映情况的,请提供真实姓名、联系方式、反映的具体事项以及相关的证明材料;以单位名义反映情况的,请提供单位真实名称(加盖公章)、联系人、联系方式、反映的具体事项以及相关的证明材料。
公示时间:2022年8月30日至2022年9月5日














